兽医学院博士研究生在噬菌体研究领域取得新进展
2026-01-16 本站作者 【 字体:大 中 小 】
来源:华南农业大学兽医学院
近日,兽医学院博士研究生涂婕莹以第一作者身份在国际知名期刊《PLOS Pathogens》 (中科院微生物学一区Top期刊)发表题为“Colanic acid–mediated phage resistance enhances virulence in Escherichia coli ST410”(https://journals.plos.org/plospathogens/article?id=10.1371/journal.ppat.1013807)的研究论文,揭示了噬菌体抗性与细菌毒力之间的复杂关联。
细菌耐药问题日益严峻,迫切需要寻找抗生素替代方案。噬菌体疗法被认为是应对耐药菌感染的重要替代策略之一,然而,噬菌体施加的选择压力可能促使细菌进化出新的抗性机制,并对其生物学特性产生深远影响,其潜在风险尚缺乏系统研究。
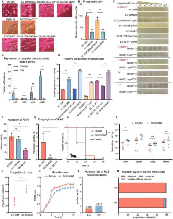
该研究围绕“噬菌体抗性进化是否会影响细菌毒力”这一关键科学问题,以在全球各生态位广泛传播的高风险克隆株E. coli ST410为研究对象,系统解析了细菌在噬菌体压力下获得抗性的分子机制及其生物学后果。研究发现,除了通过噬菌体受体突变介导噬菌体抗性外,细菌可通过大量上调胞外多糖--可拉酸(colanic acid)合成,在细胞表面形成保护性屏障,从而有效阻断噬菌体的吸附与侵染,产生稳定的噬菌体抗性表型。值得注意的是,可拉酸分泌增多不仅影响噬菌体-细菌相互作用,还可增强细菌对宿主免疫细胞的抵御能力,从而提高细菌的毒力。
该研究从机制层面揭示了噬菌体抗性与细菌毒力增强之间的内在联系,为理解噬菌体-细菌协同进化提供了新视角,并提醒我们在开发和应用噬菌体防控策略时,需充分评估其对病原菌致病性和适应性演化可能带来的潜在影响,对噬菌体疗法的安全性和长期效果具有重要警示意义。广东药科大学杨军副研究员(原兽医学院博士后)为论文的共同第一作者,兽医学院刘健华教授为论文的通讯作者,相关研究工作得到国家自然科学基金专项项目(32141002)和国家重点研发计划项目(2022YFC2303900)的资助支持。
泰迪狗狗的月度狗粮摄入量计算方法及喂养注意事项(了解泰迪狗狗不同生长阶段的营养需求)
猫的排便频率及健康状况探究(猫每日排便次数的关键影响因素与健康保障措施)
安静狗狗排行榜(对于希望享受宁静生活的人来说,这些安静的狗狗是完美的选择)
犬绦虫病——危害不容忽视的宠物疾病(探究犬绦虫病的症状和预防措施)
狗狗吃硬粮的最佳时机(探究狗狗何时开始食用硬粮的适宜时机)
母猫分娩需要多长时间?(了解母猫分娩过程及注意事项)
小猫睁眼的时间及相关知识(探究小猫睁眼的周期和原因)
猫咪怀孕多久开始增加食量?(猫咪的食量随孕期变化,关键是确保营养均衡)
为什么养银狐犬的人不多?(探究养银狐犬的原因及人们不喜欢的因素)
长不大的狗(探秘那些一直维持可爱外形的犬种)
揭秘松狮毛发不好用之谜(探究松狮毛发质量差异的原因及解决方案)

为什么泰迪会打哆嗦?(探索泰迪打哆嗦的原因及解决方法)

宠物狗养殖的饲养要点(科学饲养让宠物狗健康快乐)

幼犬迎接新家的注意事项(如何让幼犬顺利适应新环境)

比熊犬驱虫的最佳时间选择(保护宠物健康,合理安排驱虫计划)

猫咪美味佳肴——自制食物让爱猫更健康(用心为爱猫亲自下厨,让它享受滋味人生)

如何科学合理地给2个月金毛犬安排饮食?(金毛犬2个月时的饮食要点和注意事项)

揭秘狗狗吐舌头的真相(为什么狗狗喜欢吐舌头?解析6个关键原因)

如何选择适合的斗鱼底砂类型?(为你解析不同类型底砂的优劣势)

泰迪三个月大宝宝除吃狗粮还吃些什么好?(营养均衡,宝宝健康成长)

小猫中毒后的康复之路(探讨小猫中毒的康复时间和方法)

新买的狗狗,如何照顾它的需求(关注狗狗健康与幸福,让它成为你的忠实伙伴)

黄雀养殖时间及叫声的特点(了解黄雀养殖的时间要求和独特的叫声)

泰迪换牙后长出新牙需要多长时间?(了解泰迪犬牙齿生长周期及细节)

羊水破裂后多久能生?(探讨比熊羊水破裂后的分娩时间)

